2025年11月8日,我院棉花遗传改良团队林忠旭教授课题组在Plant Biotechnology Journal期刊上在线发表了题为“Transcriptional Regulation of SWEET15_A01 by MYB44/bHLH3 Modulates Carbon Allocation in Cotton Ovule and Fibre to Affect Seed and Fibre Traits”的研究论文,揭示了MYB44/bHLH3-SWEET15_A01调节碳源在胚珠和纤维中的分配进而共同影响种子和纤维性状的分子机制。

棉花作为全球关键的经济作物之一,其成熟的纤维是纺织工业不可或缺的原材料;此外,棉花与油菜、大豆、花生、油葵和芝麻等同列我国重要的油料作物,棉籽中富含油脂和蛋白质,是重要的植物油和植物蛋白来源。对棉籽的充分利用,有望提高棉花的整体经济价值。碳源在棉花胚珠与纤维间的分配直接影响棉籽产量与纤维品质,糖转运蛋白基因SWEET(Sugars Will Eventually be Exported Transporter)在碳源转运过程中起关键作用,但其在棉花中的转录调控机制尚不明确。本课题组前期利用海岛棉和陆地棉种间导入系群体进行棉籽油分QTL定位及海、陆棉种胚珠发育时期(10 DPA、20 DPA和30 DPA)转录组比较分析,鉴定到了一个糖转运蛋白基因SWEET15_A01,该基因能显著提升酵母脂肪酸的含量(Plant Biotechnology Journal, 2021)。为深入解析SWEET15_A01转录调节机制,探究其对棉花种子和纤维相关性状的影响,开展了本研究。
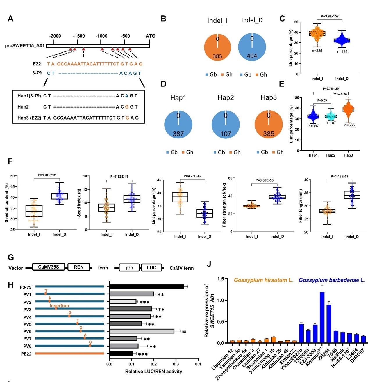
SWEET15_A01在陆地棉E22和海岛棉3-79中的序列分析表明,变异集中在启动子区域,这些变异导致该基因在海岛棉种质胚珠中的表达水平更高,并且与棉籽油分和衣分显著关联(图1),其中启动子上21 bp Indel被开发为分子标记对海、陆棉种质进行基因分型,用于棉籽油分改良。进一步地,利用海岛棉3-79基因型的SWEET15_A01启动子驱动该基因表达可显著提升种子油分而不影响纤维品质。利用35S启动子在陆地棉中过表达SWEET15_A01显著降低纤维长度、种子大小和含油量,提高衣分和纤维厚度;此外,胚珠发育后期优势表达的糖转运蛋白SWEET15_A01在25 DPA胚珠中下调表达可引起一系列糖转运蛋白(SWEETs/SUCs)和纤维素合酶基因(CesAs)在纤维中上调表达,以协调碳源在棉花种子和纤维中的分配,调节各自的发育。

图1 SWEET15_A01启动子变异与棉籽油分和衣分显著相关
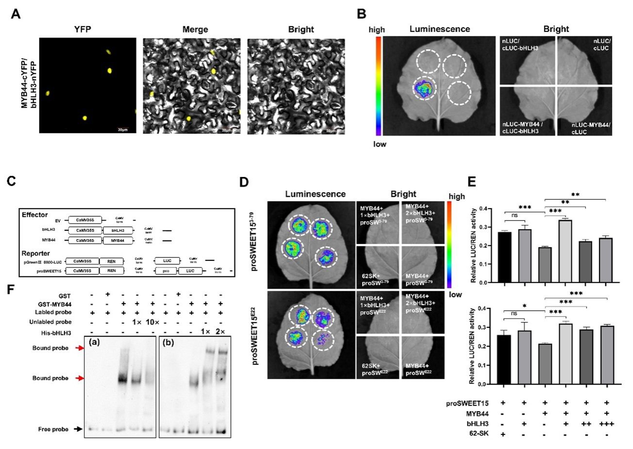
转录调控机制研究表明MYB44直接结合SWEET15_A01启动子并抑制其表达,而bHLH3可通过与MYB44形成蛋白复合体,从而削弱该抑制效应(图2)。超表达MYB44显著降低棉籽油分和种子大小,提高纤维长度。糖含量分析表明,15 DPA纤维中的高己糖/蔗糖比为纤维伸长提供充足能量,从而促进纤维伸长;25 DPA胚珠中的低蔗糖含量影响种子增大和棉籽油分的积累。MYB44在棉花发育后期通过抑制种子和纤维发育中的糖转运蛋白基因的表达,来调节糖在胚珠和纤维中的转运,以满足种子和纤维生长发育的需求。另外,蔗糖信号的变化反过来又会影响MYB44基因的表达,这种反馈调节机制使得棉花细胞能够根据自身的能量状况,灵活地调整MYB44的表达水平,进而调控种子和纤维发育。

图2 bHLH3与MYB44互作削弱MYB44对SWEET15_A01的抑制效应
综上,本研究发掘了海岛棉高油分的遗传变异并开发了用于陆地棉油分改良的分子标记;阐明了MYB44/bHLH3-SWEET15_A01模块协调蔗糖分配平衡进而影响种子与纤维发育的分子机制(图3),为棉籽油分和棉纤维品质的改良提供了理论支撑点。

图3 MYB44/bHLH3-SWEET15_A01的调控模型
华中农业大学植物科学技术学院的博士研究生乐愉为论文第一作者,棉花遗传改良团队的林忠旭教授为论文的通讯作者,团队学术带头人张献龙院士参与了该研究的指导。该研究得到了国家自然科学基金(32172025)和国家重点研发计划(2023YFD2301200)的资助。
论文在线链接:http://doi.org/10.1111/pbi.70449